Email Marketing Overview

Do you need someone to design and create responsive email marketing templates? How about someone who can illustrate complex campaign flows for the benefit of all? If those are your company’s needs, then I’m your guy!

 
 

Responsive Email Templates

I have experience designing and coding hundreds of responsive HTML/CSS email marketing templates. My templates were used in marketing campaigns for 5 companies over a span of 3 years.

more
 
PyriMarketing_Flow_v4_500.jpg

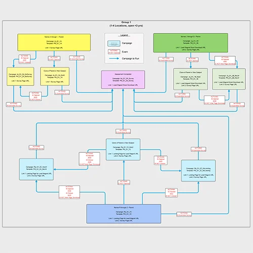
Campaign Flows and Concepts

Planning is essential to the success of any email campaign. My visualizations can serve to illustrate complex campaign triggers, drip sequences, parent/child relationships and beyond for the benefit of the whole team.